找回密碼
 立即註冊
搜索
樓主: VR2GY

胆機--300B 後級 + 輸出牛diy + 電源牛 繞制

[複製鏈接]
 樓主| 發表於 5-11-2009 00:52:35 | 顯示全部樓層
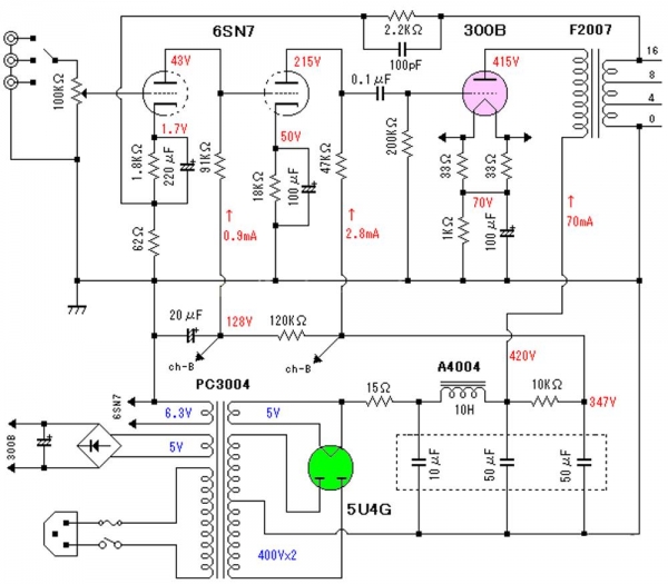
300b 電路
0064.jpg
 樓主| 發表於 6-11-2009 01:22:55 | 顯示全部樓層
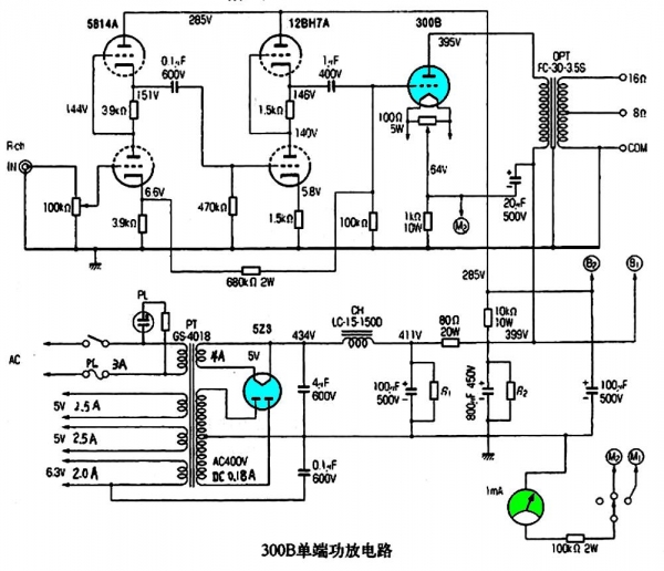
300b 電路
0066.jpg
 樓主| 發表於 7-11-2009 00:40:33 | 顯示全部樓層
全自作派 300b 輸出牛
0 0 0016.jpg
 樓主| 發表於 7-11-2009 00:46:43 | 顯示全部樓層
用114 (32mm) 矽鋼片
電感量 有惊人的 210 henry
0 0 0018.jpg
 樓主| 發表於 8-11-2009 00:55:06 | 顯示全部樓層
300b 電路
0068.jpg
 樓主| 發表於 9-11-2009 00:52:38 | 顯示全部樓層
全自作派 300b 輸出牛
0070.jpg
 樓主| 發表於 10-11-2009 00:50:44 | 顯示全部樓層
電感量大於200H 之輸出牛
0072.jpg
 樓主| 發表於 11-11-2009 00:11:59 | 顯示全部樓層
電感量大於200H 之輸出牛
0074.jpg
 樓主| 發表於 15-11-2009 00:57:24 | 顯示全部樓層
300b 電路
0076.jpg
 樓主| 發表於 17-11-2009 01:01:33 | 顯示全部樓層
300b 電路
0078.jpg
您需要登錄後才可以回帖 登錄 | 立即註冊

本版積分規則

中華業餘無線電研究會 - 業餘無線電考試(筆試)班

手機版|小黑屋|存檔|VR2GY 網站

GMT+8, 30-10-2025 03:02 , Processed in 0.036679 second(s), 18 queries , Gzip On.

本討論區基於 Discuz! X3.5

版權所有 © 2005-2025 VR2GY.com,保留一切權利


重要聲明:本討論區是以即時上載留言的方式運作,VR2GY.com 對所有留言的真實性、完整性及立場等,不負任何法律責任。而一切留言之言論只代表留言者個人意見,並非本網站之立場,讀者及用戶不應信賴內容,並應自行判斷內容之真實性。於有關情形下,讀者及用戶應尋求專業意見(如涉及醫療、法律或投資等問題)。 由於本討論區受到「即時上載留言」運作方式所規限,故不能完全監察所有留言,若讀者及用戶發現有留言出現問題,請聯絡我們。VR2GY.com 有權刪除任何留言及拒絕任何人士上載留言(刪除前或不會作事先警告及通知),同時亦有不刪除留言的權利,如有任何爭議,管理員擁有最終的詮釋權。用戶切勿撰寫粗言穢語、誹謗、渲染色情暴力或人身攻擊的言論,敬請自律。本網站保留一切法律權利。

快速回復 返回頂部 返回列表